胶质母细胞瘤作为最具侵略性的恶性原发性脑肿瘤,即使采用手术、放疗和化疗等方法进行治疗,中位生存时间也只有15-23个月。由于血脑屏障(BBB)的存在,治疗药物很难有效地输送到肿瘤进行治疗。作为一种创新方式,手术中植入具有治疗功能的生物电子器件,可以绕过BBB,提高疗效并降低毒副作用。然而,传统的植入式生物光电器件存在疗效不理想、顺应性差、能源供给不便等问题,应用受到极大限制。寻找新的生物电子器件、治疗方式和能源供给手段将成为该领域应用的重要突破点。作为一种新兴的治疗方式,气体治疗被认为是一种高效、低毒的绿色癌症治疗方式。那么,如果能在解决能源供给的基础上,将植入式生物电子器件与气体治疗相结合,有望能为神经胶质瘤的治疗带来新的契机。
中科院北京纳米能源与系统研究所李琳琳研究员、王中林院士与首都医科大学宣武医院关云谦研究员团队合作,设计了一套用于颅内神经胶质瘤气体治疗的自供能治疗系统。这一系统由患者可以自我操控、可穿戴的、可拉伸的摩擦纳米发电机(wsTENG)和可颅内植入的一氧化氮(NO)释放器件(NO-LED)组成。wsTENG穿戴在患者身上(手臂、腿等部位),将身体运动机械能转化为电能,并启动植入颅内的NO释放器件,持续释放NO气体杀死肿瘤细胞。这一治疗过程可以由患者通过智能手机无线操控,具有可长期、远程、家庭化治疗应用的潜力。

用于颅内神经胶质瘤气体治疗的自供能治疗系统的示意图

图一. 可穿戴和可拉伸单电极模式TENG(wsTENG)的制作、输出和能量收集性能
将氯化锂溶液作为液体电极注入密封的硅橡胶囊中,制备了自供能、可穿戴、可拉伸的单电极模式TENG(wsTENG)。wsTENG穿戴到人体身上,采集手臂摆动机械能,获得400 V左右的电压输出,并且能够将纽扣电池从1.8 V充电到2.5 V,为LED供电。

图二. NO-LED的制备和NO释放性能
所制备的NO-LED在wsTENG供能下,可实现NO的持续释放,在30分钟内达到27.4 μM的NO累积浓度,并且在20个循环后NO的释放浓度仍可达到19.05 μM。

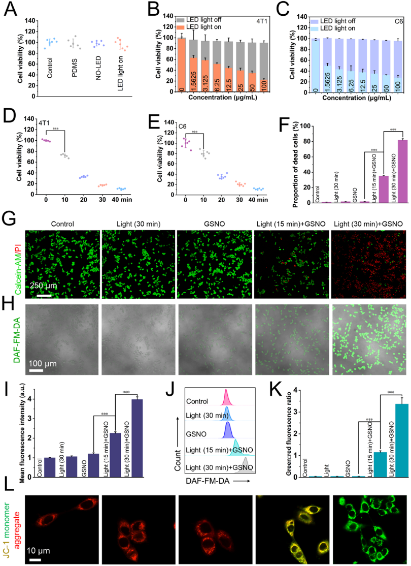
图三. 自供能气体治疗系统的体外癌症治疗效果

图四. 自供能气体治疗系统对4T1皮下肿瘤的治疗

图五. 自供能气体治疗系统对SD大鼠颅内C6胶质瘤的治疗
进一步考察了自供能气体治疗系统体内、外的抗肿瘤效果(图三、四、五)。该治疗系统导致4T1乳腺癌和C6脑胶质瘤细胞内NO升高,细胞发生损伤和凋亡。用于小鼠皮下4T1乳腺癌模型和大鼠C6颅内脑胶质瘤模型的治疗均获得了良好的抗肿瘤效果。
总的来说,这种自供能气体治疗系统为恶性脑胶质瘤的治疗提供了一种新的治疗模式,提出了长期、远程、家庭化治疗来对抗癌症的创新途径。
近期,该研究成果以“Self-powered, Implantable, and Wirelessly-Controlled NO Generation System for Intracranial Neuroglioma Therapy”为题发表在学术期刊Advanced Materials上。文章的第一作者是中科院北京纳米能源与系统研究所的博士生姚顺成,通讯作者为中科院北京纳米能源所李琳琳研究员、王中林院士和首都医科大学宣武医院关云谦研究员。
论文链接:https://onlinelibrary.wiley.com/doi/10.1002/adma.202205881
李琳琳课题组主页:https://www.x-mol.com/groups/lilinlin