在国防军工、应急救援、体育竞技、工业加工等领域,从业人员易遭受刺割伤害,防护服、防护围脖、防护套袖、防护手套等个体防护装备是保障从业人员人身安全的最后一道防线。高等级防护性能是个体防护装备的必要前提,佩戴舒适性及运动灵活性是评价个体防护装备实用性的重要依据。而研发兼具高防护性(切割、针刺、磨损)及高服用性(柔软、透气)的个体防护面料一直是业内的热点与难点。
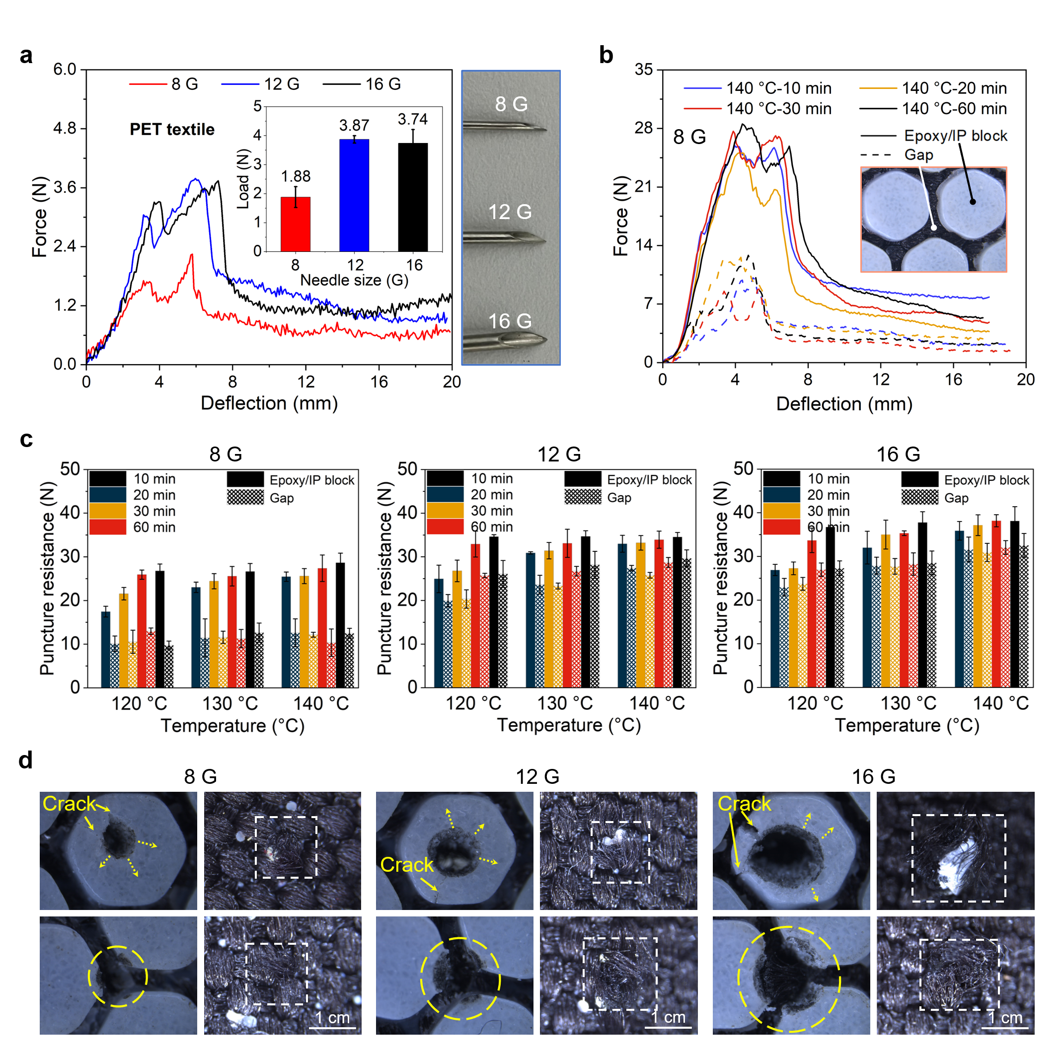
近期,受鳄鱼皮阵列结构启发,南通大学马岩副教授课题组与新加坡国立大学Tan Swee Ching教授团队合作,通过“模具塑形+热压”法将刚性防护阵列与柔性织物复合,开发出一种“刚柔并济”的多功能复合面料(SRUS)。刚性防护阵列确保了SRUS表面具有优异的防切割、防针刺、耐磨损特性,阵列间的间隙保证了SRUS具有柔软、透气的服用性能(图1)。经测试,SRUS具有优异的防切割性(58 N)(图2)、防针刺性(38 N)(图3)、耐磨性(600 r mg?1),良好的柔软性(65 mN cm)和透气性(60 mm s?1),还展现出易清洁保养的特性。此外,SRUS还可通过材料调整、结构设计实现如抗紫外线、快干、阻燃和抗菌等功能,具有广阔的应用前景。
该工作以“Crocodile Skin-Inspired Protective Composite Textiles with Pattern-Controllable Soft-Rigid Unified Structures”为题发表在《Advanced Functional Materials》期刊上。南通大学纺织服装学院硕士生毛利洲和新加坡国立大学材料科学与工程系博士生周梦娟为共同第一作者,南通大学纺织服装学院马岩副教授、新加坡国立大学材料科学与工程系张松林博士及Tan Swee Ching教授为共同通讯作者。该项工作得到国家自然科学基金、江苏省自然科学基金、江苏省高等学校自然科学基金、南通市“揭榜挂帅”项目及新加坡教育部学术研究基金的支持。

图1 多功能复合面料的结构设计与制备。(a)鳄鱼皮皮骨阵列结构;(b)SRUS结构示意图;(c)SRUS制备流程图;SRUS多功能特性:(d)防污;(e)柔软;(f)透气;(g)防针刺;(h)防切割。

图2 SRUS防切割性能。(a)切割测试示意图;(b)SRUS切割载荷;(c)SRUS切割断面元素分布;(d)SRUS与其它防切割纺织品性能对比;(e)SRUS与其它的防刺、防割材料综合性能对比。

图3 SRUS防针刺性能。(a)涤纶织物准静态针刺性能;(b)SRUS准静态针刺载荷-位移曲线;(c)SRUS最大准静态针刺载荷;(d)SRUS针刺损伤形貌。
原文链接:https://doi.org/10.1002/adfm.202213419
图文转载自【中国聚合物网】:http://www.polymer.cn/