伤口的高质量修复不仅需要组织快速闭合,更需要对炎症调控、血管新生与基质重塑等多重生物学进程进行有序协调。皮肤筋膜凭借其多级次微纳复合纤维网络结构,在修复早期可作为细胞迁移通道、信号传递媒介和临时基质来源,从而主动引导修复进程。因此,开发能够模拟筋膜结构并实现时序性干预的仿生材料体系,对于推动伤口愈合从简单封闭迈向功能再生具有重要意义。
近期,燕山大学环境与化学工程学院张强团队通过模拟皮肤筋膜层的多级次纤维网络结构,制备出基于核壳纳米纤维的复合水凝胶材料(CA-DAF-BSA@PFD),为实现慢性伤口的高质量愈合提供了新思路(图1)。
2026年1月15日,该工作以“Bioinspired Hydrogel Prepared by Core-Shell Nanofibers: Accelerating Wound Healing via Macrophage Polarization Modulation”为题发表在《Advanced Functional Materials》上。

图1:筋膜仿生纳米纤维水凝胶示意图
该研究以具有良好生物相容性与可修饰性的甲基丙烯酰化硫酸软骨素(CA)作为水凝胶基质,同时通过同轴静电纺丝技术制备了以甲基丙烯酰化葡聚糖为壳层、包载吡非尼酮白蛋白纳米颗粒(BSA@PFD)为核的纳米纤维网络。扫描电镜与透射电镜表征结果表明,所得纳米纤维具有清晰的核壳形貌、均一的直径尺寸,且载药纳米颗粒在纤维芯层内部分布均匀(图2),为药物的可控释放奠定了结构基础。

图2:载药纳米纤维的制备表征
为精准模拟筋膜组织的微纳多级结构,研究进一步将上述载药纳米纤维与CA水凝胶前驱液复合,并通过光交联形成三维复合支架。通过优化调整纤维丝在水凝胶中的比例,复合材料在微观形貌上最接近天然筋膜的纤维?凝胶复合特征,并在宏观上兼具良好的可注射性、适宜的力学强度、优异的抗溶胀性能(图3),从而为伤口修复提供了理想的力学微环境。

图3:微纳复合水凝胶的制备表征
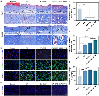
体外细胞实验显示,该水凝胶能够有效引导巨噬细胞向抗炎、促修复的M2表型极化,同时抑制成纤维细胞向过度活化的肌成纤维细胞分化,表明该材料具备协调炎症消退与抑制异常纤维化的双重调控能力。在大鼠全层皮肤缺损模型中,该水凝胶展现出显著的促愈合效果:一方面通过促进血管化肉芽组织生成与上皮再生加速创面闭合;另一方面通过时序释放药物有效抑制胶原的过度沉积与排列紊乱,从而显著减轻瘢痕形成(图4)。

图4:水凝胶对免疫微环境的调控
综上所述,该研究工作通过巧妙的仿生设计—即模拟皮肤筋膜的多级纤维网络结构,并融合可注射水凝胶与载药核壳纳米纤维的优势,成功开发出一种具备时序性功能调控能力的复合水凝胶。该材料不仅为细胞提供了理想的物理支撑微环境,更能主动干预愈合进程,同步促进组织再生与抑制瘢痕形成,为实现慢性难愈合伤口的高质量修复提供了一条具有重要转化前景的新材料途径。
图文转载自【中国聚合物网】:http://www.polymer.cn/