骨组织缺损的修复一直是再生医学领域的重要挑战。近年来,骨髓间充质干细胞来源外泌体(BMSC-Exo)因其低免疫原性和良好的生物活性,被认为是极具潜力的无细胞治疗策略。然而,产量不足、生物功能有限以及体内递送效率低,长期制约着外泌体疗法的临床转化。
针对上述瓶颈,北京化工大学蔡晴、喻盈捷团队发表最新研究成果,构建了一种具有三重生物粘附能力的多孔微球(Bioadhesive microcryogels, BM),实现外泌体高效生产、功能增强与精准递送的一体化策略,为血管化骨再生提供了新的解决方案(图1)。
相关工作以“ Bioadhesive Microcryogels Synergize with Therapeutic Ions to Enhance BMSC-Exosomes Function for Vascularized Bone Regeneration”为题发表在《Advanced Functional Materials》上。

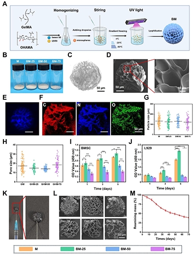
图1. 三重生物粘附微球的设计与制备。
传统3D细胞培养方式,如悬滴法或微孔板培养,虽然能够形成细胞团,但普遍存在营养交换受限、细胞凋亡增加等问题;同时,大多数外泌体载体与组织结合能力弱,容易在体内扩散流失,降低治疗效率。为解决这些难题,研究团队设计了一种由甲基丙烯酰化明胶(GelMA)与氧化透明质酸甲基丙烯酸酯(OHAMA)组成的多孔凝胶微球。OHAMA上的醛基可与蛋白上丰富的氨基形成动态席夫碱键,使微球具备独特的三重生物粘附能力:
1)粘细胞——提高外泌体产量与质量
BM与BMSC共培养后,可通过可逆共价键稳定细胞聚集体结构,显著提升细胞活性和外泌体分泌效率。同时,引入镁(Mg)与硅(Si)两种治疗性离子,对外泌体进行工程化处理,获得具有更强促血管生成与成骨能力的3D-Mg/Si-Exo。
2)粘外泌体——实现外泌体持续释放
外泌体表面蛋白中的氨基可被BM捕获固定,形成3D-Mg/Si-ExoBM,实现由爆发式释放向持续缓控释放的转变,提高外泌体的体内有效治疗浓度。
3)粘组织——增强体内定植能力
在大鼠颅骨缺损模型中,3D-Mg/Si-ExoBM可与缺损组织中的氨基发生反应,实现原位牢固粘附,减少支架材料在体内被清除,显著提升骨再生效果。

图2. 三重生物粘附性微球的理化性能表征。
综上,这种独特的三重生物粘附设计,使微球同时承担三种角色:1)3D培养基底:提升外泌体生产效率;2)功能工程化平台:赋予外泌体更强生物活性;3)递送支架:实现精准原位治疗。由于BM材料均由简单的天然高分子组成,该策略具有优异的转化前景,有望进一步拓展至软骨修复、免疫调控以及其他组织再生领域,展现出广阔的生物医学推广价值。
该工作是团队近期关于金属元素递送高分子材料的最新研究进展。金属离子在调控细胞增殖、分化及组织重建中具有关键作用,但其精准递送与可控释放仍面临挑战。围绕这一科学问题,团队基于高分子设计与制备策略,系统构建多维度可降解材料平台,实现了金属元素的缓控释放(Nature Communications 2024, 15, 9405; Advanced Materials 2024, 36, 2404971)、空间分布调控(Advanced Materials 2023,35 , 2209565;Advanced Functional Materials 2023, 33, 2304829)以及外场时空调控(Matter 2025, 8, 102366; Advanced Functional Materials, 2025, 35, 2425565),推动金属元素在生物医学中的精准应用,最大其体内治疗效益。
图文转载自【中国聚合物网】:http://www.polymer.cn/