胆甾相液晶弹性体(CLCE)可反射特定波长的光,呈现出鲜明的结构色,在传感器、仿生伪装等领域具有重要应用前景。在外力作用下,材料内部螺旋结构发生改变,进而引发颜色变化,这一效应被称为力致变色。但传统 CLCE 存在结构性局限:液晶分子呈螺旋排列,宏观上各向取向被平均化,材料整体表现为力学各向同性。这意味着传统 CLCE 虽可随外力变色,却难以像向列相液晶弹性体一样,通过预设分子排列方向,借助热致相变、软弹性等机制,实现复杂且可控的形变。因此,在保留力致变色能力的同时,赋予材料可编程形变功能,是该领域亟待解决的核心挑战。
为此,清华大学化学系杨忠强课题组联合北京大学冯帆和剑桥大学John S. Biggins,开发出基于动态共价键与机械力/压力诱导取向的可编程CLCE空心纤维。通过精准调控分子在轴向、环向或扭转方向的排列,该纤维在充气作用下可实现膨胀、收缩、伸长、扭转等多种复杂形变,且同步产生结构色变化。研究团队建立了基于非理想新经典液晶弹性体能量的膜气球模型,成功捕捉到材料响应中的非单调性与亚临界性等关键力学特征。该工作为多响应CLCE的研究提供了全新范式,有望推动CLCE作为先进刺激响应材料,在柔性器件、智能驱动、自适应系统等领域的应用与发展。
2026年3月27日,以上研究成果以《Programmable multimodal actuation in cholesteric liquid crystal elastomer hollow fibers beyond mechanochromism》为题,发表在Nature Communications上。清华大学化学系博士生马佳哲为第一作者,清华大学杨忠强,北京大学冯帆和剑桥大学John S. Biggins为共同通讯作者。该工作得到国家自然科学基金和清华大学笃实基金等的资助。

图1 CLCE空心纤维的形态及工作原理

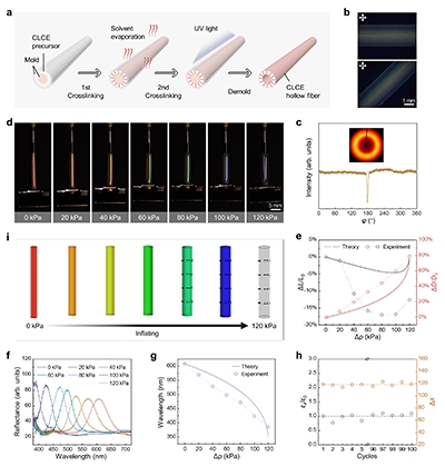
图2 多畴CLCE空心纤维气动响应性能表征
多畴 CLCE 空心纤维在气动驱动下可同步发生形变与颜色变化,变化幅度可通过气压精准调控。实验中,纤维产生约17% 的轴向应变、79% 的径向膨胀,以及223 nm 的反射波长蓝移。理论模型成功复现实验中关键的非单调行为:纤维先缩短后伸长,该现象源于应力作用下液晶指向子的环向旋转。模型揭示了非单调小幅度长度变化、单调大幅度直径变化、大幅度单调波长蓝移等核心特征。

图3 轴向取向CLCE空心纤维气动响应性能表征
含动态B-O键的CLCE体系具备优异的动态键交换能力。通过对多畴空心纤维进行热激活编程,可制备出轴向取向CLCE空心纤维。依托力学各向异性与软弹性特性,该纤维在气动驱动下,液晶基元由轴向排列旋转为环向排列,实现约50%的轴向收缩、165%的径向膨胀,以及176 nm的反射波长蓝移。材料呈现独特的“平台—跳跃”响应特征:临界气压前形变微弱,达到阈值后瞬间发生大幅收缩。该机制为阈值型光学传感器、多级软执行器等器件设计提供了新思路。

图4 环向取向CLCE空心纤维气动响应性能表征
通过充气施加外力的方法能够成功诱导环向取向的CLCE中空纤维,且这一取向状态可通过动态B-O键的热交换反应固定。环向取向的CLCE中空纤维对气动驱动表现出稳定的响应:在200 kPa气压下,纤维实现了约14%的轴向伸长、25%的径向膨胀以及158 nm的反射波长蓝移。值得注意的是,这类纤维在小应变范围内即可实现大幅波长偏移,同时兼具伸长与膨胀的双重形变特征。这一特性使其在应变传感器、信息显示等领域展现出巨大的应用潜力。

图5 加捻CLCE空心纤维气动响应性能表征
依托动态共价键设计,可制备结构可控的加捻CLCE空心纤维。在气动驱动下,液晶基元的扭转取向使纤维同时产生长度收缩与扭转变形。以18° mm?1左旋加捻样品为例,当气压从0增至60 kPa时,纤维发生逆时针扭转,最大扭转角度达163°;当气压达到80 kPa时,纤维发生旋转反向,顺时针旋转约330°至+167°;继续增压至140 kPa时,最大顺时针扭转角度达185°。纤维在80 kPa临界压力处发生显著的轴向收缩,最大收缩率约为48%。与此同时,气动驱动过程伴随着结构色的蓝移,呈现形状与颜色的双重响应。这种扭转排列的CLCE中空纤维极大丰富了CLCE纤维作为驱动单元的形变模式,进一步拓展了CLCE作为刺激响应材料的应用场景。
图文转载自【中国聚合物网】:http://www.polymer.cn/