高晶丝蛋白纳米纤维具有稳定的β-sheet结构和两亲性,是组织再生和药物缓释的合适基质和载体。然而,由于丝蛋白纳米纤维表面富含负电荷,电荷斥力导致纤维间难以进一步组装和作用,所获得的凝胶力学性能较差,限制了其在再生医学中的应用。

图1 通过溶剂置换法将甲酸替换成水形成高强度丝蛋白水凝胶的过程
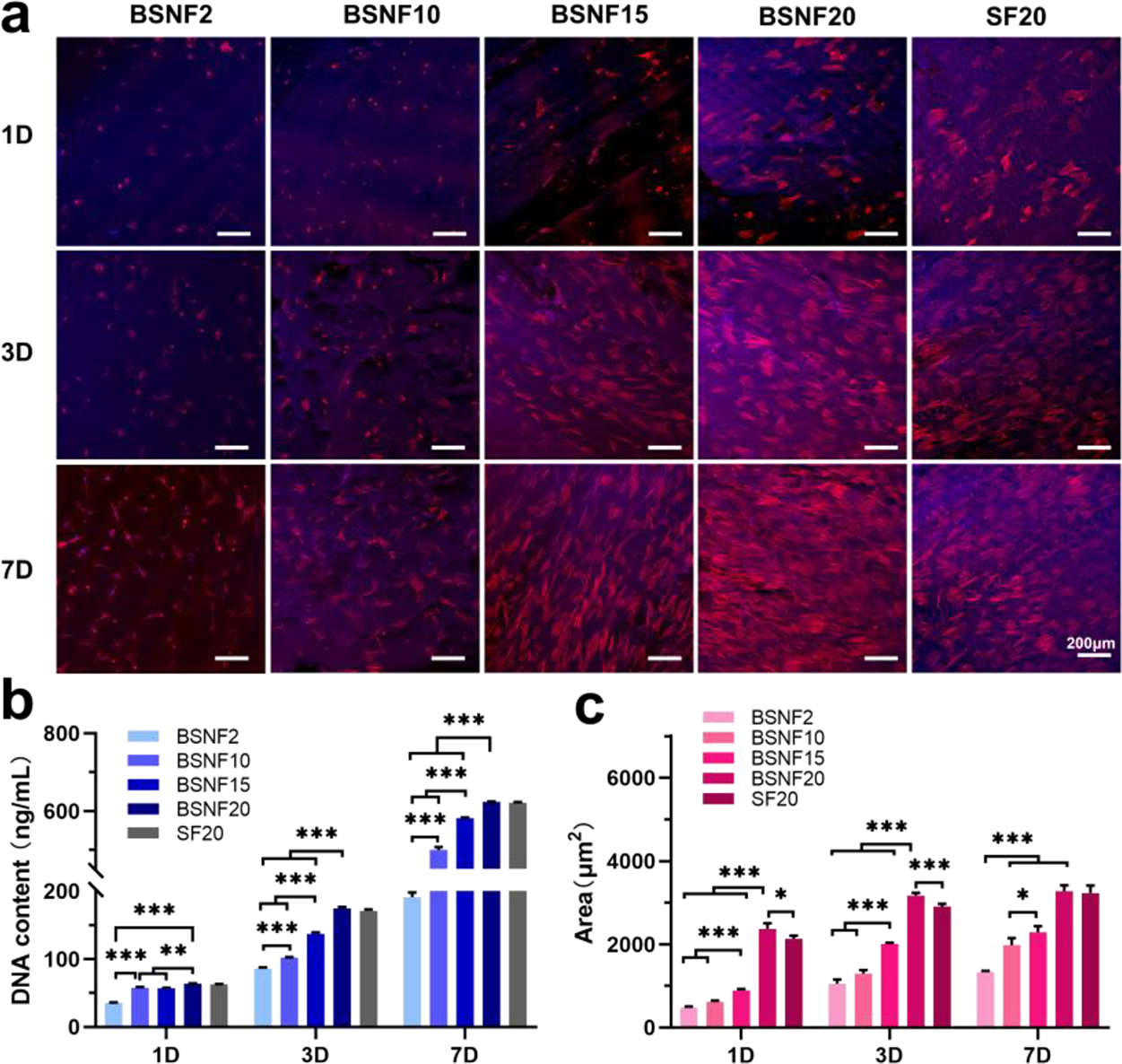
近期,苏州大学吕强教授团队在深化丝蛋白纳米纤维理解的基础上,对现有制备方法体系进行重构,通过调整溶剂体系,利用甲酸优化纳米纤维之间的相互作用,然后将甲酸和水相互置换,在水相体系保留并固定丝蛋白纳米纤维的相互作用,制备高强度丝蛋白纳米纤维水凝胶(图1)。水凝胶高强高韧,能够承受各种形式的变形(图2),其力学强度、模量和韧性分别达到 1.55±0.06 MPa、5.88±0.82 MPa和0.85±0.03 MJ m-3(图3),相比于文献中其他方法制备的丝蛋白水凝胶力学性能显著提升。纳米纤维水凝胶在保持良好生物相容性的基础上,可通过改变水凝胶的模量主动调控干细胞的粘附和增殖行为(图4),优化其诱导干细胞成骨分化的能力(图5),在生物工程方面显示出广阔的应用前景。

图2 高强度丝蛋白纳米纤维水凝胶的表征

图3 丝蛋白水凝胶的力学性能表征

图4 骨髓间充质干细胞在丝蛋白水凝胶上的增殖情况

图5 丝蛋白纳米纤维水凝胶调控骨髓间充质干细胞成骨分化的结果
这项研究以高晶丝蛋白纳米纤维为基元,采用溶剂置换的方法制备高强度丝蛋白纳米纤维水凝胶,并评估了其理化性能和生物相容性,是丝蛋白材料研究的新尝试,为制备天然高强度水凝胶提供了新的方法。该工作以“Engineered Tough Silk Hydrogels through Assembling β-Sheet Rich Nanofibers Based on a Solvent Replacement Strategy”为题发表在《ACS Nano》上(DOI: 10.1021/acsnano.2c01616)。文章第一作者是苏州大学博士生张筱旖,通讯作者是苏州大学吕强教授。该研究得到国家重点研发计划战略国合专项的支持。
原文链接:https://pubs.acs.org/10.1021/acsnano.2c01616