冻伤是高寒、高海拔环境常见的急性损伤,多见于我国高原地区的施工作业及军事行动。除引发剧烈疼痛外,冻伤创面还可能诱发感染、坏死等并发症,甚至需截肢治疗,进而导致患者劳动能力与生活质量显著下降。复温治疗是冻伤临床管理的标准策略,通过外部热源逐步恢复组织温度,扩张血管以提升血液灌注量,重建血氧与营养供应。然而,该过程易诱发再灌注损伤,进而触发细胞内外的氧化应激反应,最终导致组织二次损伤。
针对此问题,西南交通大学周绍兵教授团队开发了一种兼具预防再灌注损伤和热疗刺激功能的纤维贴片用于冻伤治疗(图1)。

图1 纤维贴片的制备及其对冻伤组织治疗作用的示意图
该贴片中的项链状纤维同时包载了聚多巴胺(PDA)和衣康酸(ITA)。通过优化纤维表面特性和PDA粒径,纤维贴片实现了ITA的可控释放和热刺激温度的准确调控。释放的ITA通过结合琥珀酸脱氢酶抑制活性氧生成,从代谢途径预防了复温后的再灌注损伤。局部热刺激可上调冻伤组织中热休克蛋白-90(HSP-90)和缺氧诱导因子-1α(HIF-1α)的表达,通过增强血管内皮生长因子(VEGF)的表达与稳定性,促进微循环重建和胶原沉积,最终加速组织修复(图2)。

图2 具有项链结构纤维的形貌和释放性能表征
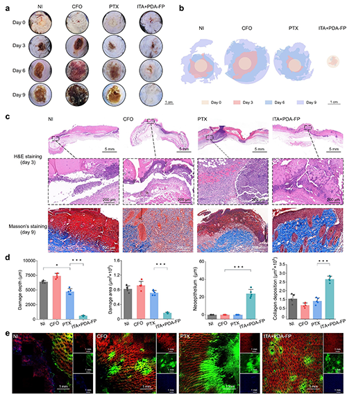
在三级冻伤模型研究中,该纤维贴片在加速组织修复方面展现出优于传统药物治疗的疗效(图3)。该研究所开发的纤维贴片作为一种便携式、可自主使用的冻伤治疗装置,展现出广泛的应用潜力。

图3 纤维贴片对冻伤组织的治疗和修复作用
该工作以“Design and Development of Fiber Patch to Prevent Reperfusion Injury and Provide Thermal Stimulation for Treating Severe Frostbite”为题发表在《Advanced Functional Materials》上。文章的共同第一作者是西南交通大学的李西林博士和潘俊江硕士。该研究得到国家自然科学基金委的支持。
原文链接 https://doi.org/10.1002/adfm.202503172
图文转载自【中国聚合物网】:http://www.polymer.cn/