手术切除是当前胶质母细胞瘤(GBM)临床治疗的金标准,然而术后复发率仍超过90%,患者预后极差。免疫检查点阻断疗法(ICB)虽在多种肿瘤治疗中表现出色,但在GBM中响应率却显著偏低。其主要原因在于GBM是一种典型的免疫“冷”肿瘤,其特征为术后肿瘤微环境中细胞毒性T淋巴细胞(CTLs)浸润严重不足,且有限的浸润T细胞往往处于功能耗竭状态。这两大因素共同导致ICB难以激活有效的抗肿瘤免疫应答,从而致使治疗失败。
针对此问题,西南交通大学周绍兵/李西林团队设计并开发了一种水凝胶-纤维复合装置(HFCD),用于在术后局部时序性募集并激活CTLs,以增强免疫检查点阻断治疗效果,抑制GBM术后复发(图1)。

图1 水凝胶-纤维复合装置的制备及其对胶质母细胞瘤术后肿瘤微环境的调节作用示意图
该HFCD由碳酸钠交联的中和性水凝胶与多级结构PLGA纤维共同构成,纤维中分别负载T细胞趋化因子CXCL10和PD-L1小分子阻断剂BMS-202。将其植入GBM术后腔体后,水凝胶首先解体,中和局部酸性微环境,逆转免疫抑制状态;随后PLGA纤维逐步释放CXCL10,在术后区域与外周循环间形成浓度梯度,主动募集CTLs至肿瘤部位,提升T细胞浸润水平;同时持续释放BMS-202,阻断PD-1/PD-L1免疫抑制通路,增强CTLs对残留肿瘤细胞的识别与清除能力。
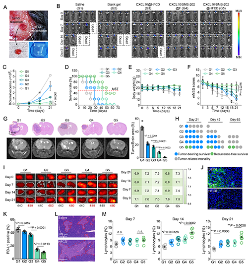
对HFCD的形貌及体外药物释放行为考察发现,HFCD能够实现时序性的缓解酸性微环境、释放免疫调控因子的功能(图2);通过荷GBM小鼠术后肿瘤防复发模型考察发现,该治疗策略能够有效抑制GBM术后复发,延长小鼠的中位生存期至49天,GBM小鼠的术后无复发率增加至40%(图3)。

图2 水凝胶-纤维复合装置的形貌及功能表征
图3 水凝胶-纤维复合装置诱导免疫响应增强ICB疗效及其抑制术后GBM复发的效果
该工作以“Immunoregulatory Hydrogel-Fiber Composite Device as a Local T Cell Activator for Inhibiting Glioblastoma Recurrence”为题在《Cell Biomaterials》发表。研究得到国家自然科学基金委的支持。
原文链接 https://www.cell.com/cell-biomaterials/fulltext/S3050-5623(25)00172-2
图文转载自【中国聚合物网】:http://www.polymer.cn/