
三维(3D)细胞培养的发展推动了类器官模型的建立,使其更接近体内组织的结构与功能。其中,人诱导多能干细胞(hiPSCs)衍生的肝类器官因具备分化多种细胞类型并保留遗传背景而成为研究热点。功能性肝类器官需要在肝细胞与胆管细胞的比例及分布上接近生理状态,但目前在分化调控和基质选择上仍存在挑战。合成水凝胶因其成分可控、可调性强,正逐步成为替代动物来源基质的新方向。
2025年8月19日,柏林自由大学马楠(Nan Ma)教授,Rainer Haag教授以及杨易安(Yi-an Yang)博士后团队在国际知名期刊Advanced Functional Materials上发表了题为“Tunable Synthetic Hydrogel Modulates Hepatic Lineage Specification of Human Liver Organoid”的研究论文。柏林自由大学博士生王磊(Lei Wang)为第一作者,Lasse Riediger为共同第一作者。
本研究利用树枝状聚甘油-双环壬炔(dPG-BCN)与聚(N-异丙基丙烯酰胺)-共-聚乙二醇叠氮(pNIPAAm-co-PEG-N3)构建的合成水凝胶,实现了人源肝类器官在无异种成分环境中的成功诱导。通过调节水凝胶的力学性质(如弹性模量与黏弹性),能够有效调控肝类器官的生长与发育(图1)。

图1. 水凝胶力学性质影响hiPSC来源肝类器官的发育
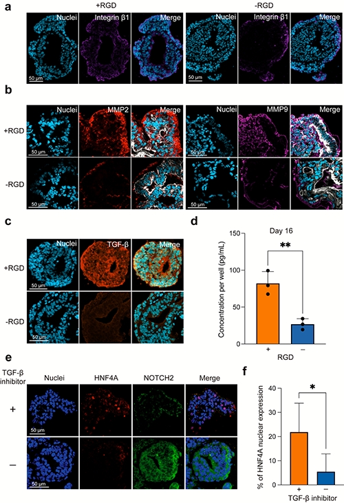
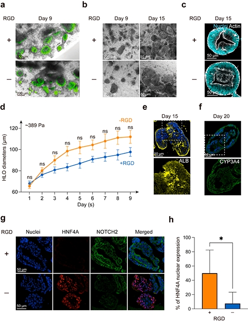
此外,在合成水凝胶中,即使在无环状RGD肽(cRGD)的条件下,也能够成功形成由hiPSC所诱导的肝类器官,并表达白蛋白(ALB)和CYP3A4等功能性蛋白。更重要的是,肝类器官在有无RGD条件下表现出不同的谱系分化倾向:在无RGD时更偏向肝细胞命运,而在有RGD时则主要分化为胆管细胞(图2)。
图2. RGD调控水凝胶体系中肝类器官的谱系分化
在整个机械调控肝类器官命运的过程中,该作用主要通过整合素-转化生长因子β信号通路(integrin–TGF-β signaling pathway)实现,其中TGF-β在调控肝类器官谱系分化中发挥了决定性作用(图3)。
图3. RGD通过integrin–TGF-β信号通路调控肝类器官谱系分化
这项研究为肝脏疾病的机制研究、个体化药物筛选及再生医学应用提供了新的策略,并具有重要的临床意义和潜在的商业价值。
论文链接:https://doi.org/10.1002/adfm.202508430
图文转载自【中国聚合物网】:http://www.polymer.cn/